无法使用此链接。检查链接是否以 "http://" 或 "https://" 开头,然后重试。
无法处理此搜索。请尝试其他图像或关键字。
试用视觉搜索
使用图像搜索、识别对象和文本、翻译或解决问题
将一个或多个图像拖到此处,
上传图像
或
打开相机
你提供的照片可能用于改善必应图片处理服务。
隐私政策
|
使用条款
将图像放置到任意位置以开始搜索
要使用可视化搜索,请在浏览器中启用相机
English
全部
搜索
图片
灵感
创建
集合
视频
地图
资讯
更多
购物
航班
旅游
笔记本
自动播放所有 GIF
在这里更改自动播放及其他图像设置
自动播放所有 GIF
拨动开关以打开
自动播放 GIF
图片尺寸
全部
小
中
大
特大
至少... *
自定义宽度
x
自定义高度
像素
请为宽度和高度输入一个数字
颜色
全部
仅限颜色
黑白
类型
全部
照片
剪贴画
素描
动画 GIF
透明
版式
全部
方形
横版
高
人物
全部
仅脸部
半身像
日期
全部
过去 24 小时
过去一周
过去一个月
去年
授权
全部
所有创作共用
公共领域
免费分享和使用
在商业上免费分享和使用
免费修改、分享和使用
在商业上免费修改、分享和使用
详细了解
清除筛选条件
安全搜索:
中等
严格
中等(默认)
关闭
筛选器
800×509
wiglafjournal.com
Visualizing Price Changes | The Wiglaf Journal
2560×711
Beano
Why do prices change over time? - Beano for Schools
800×533
dreamstime.com
Visualizing Economic Shifts and Forecasts for Financial Insights St…
1308×1205
lardbucket.org
Why Do Prices Change?
640×640
researchgate.net
1-Simulated prices over time. | Download Scientific Diagr…
400×306
Forbes
Price Changes and Strategic Planning
585×354
miscellaneousdetailstm.wordpress.com
Visualising change – Miscellaneous Details
1449×1167
github.io
Why Do Prices Change?
1313×1167
github.io
Why Do Prices Change?
836×613
researchgate.net
Price change over the simulation | Download Scientific Diagram
810×540
piktochart.com
Price Change | Free news visualization template - Piktochart
715×737
smedleyfinancial.com
The Virtuous Cycle of Rising Prices - Smedley Financial …
1000×783
vectorstock.com
Compare prices of inflation in economy scales Vector Image
1300×1192
alamy.com
Vector Illustration of Comparing Prices and In…
1024×520
medium.com
Innovating Changes Visualization. Beyond Conventional Methods: A Most ...
2000×1125
freepik.com
Premium Photo | Visual Representation of Increasing Prices in Global ...
380×286
researchgate.net
Price change trajectories over all simulated cases. Input values fro…
286×286
researchgate.net
Price change trajectories over all simulated cases…
2000×1408
freepik.com
Premium Vector | Compare prices vector illustration of inflation in ...
1920×761
vecteezy.com
Managing prices rectangle infographic template. Inflation. Data ...
800×563
dreamstime.com
Vector Illustration of Comparing Prices and Inflation in the Econo…
1200×467
linkedin.com
Awesome Strategies to Visualize Change with Time | Daniel P.
1600×987
dreamstime.com
In this Data Visualization, we Have Depicted How Rising Oil Prices and ...
1024×721
istockphoto.com
Compare Prices Vector Illustration Of Inflation In Economy Scales …
811×434
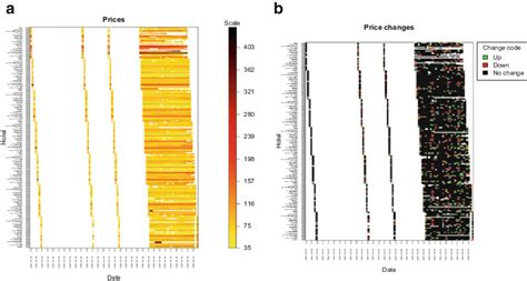
researchgate.net
Visualisation of (a) prices and (b) price changes for the first week of ...
480×270
justfreeslide.com
Advanced Data Visualization Techniques for Analyzing Socioeconomic Trends
1000×675
myelth.com
20 Years of Price Changes in The United States | myelth
466×652
co.pinterest.com
Price Changes 1996-2016 | Ch…
1125×1041
FlowingData
Visualization | FlowingData
1440×670
verachen.me
Home Price Visualization
1080×957
www.reddit.com
Visualization
594×5126
www.pinterest.com
A visual presentation o…
512×260
FlowingData
Visualize This: Price Fluctuations – FlowingData
1400×1037
behance.net
Data Visualization of Inflation & Food Price on Behance
1200×887
behance.net
Data Visualization of Inflation & Food Price on Behance
某些结果已被隐藏,因为你可能无法访问这些结果。
显示无法访问的结果
报告不当内容
请选择下列任一选项。
无关
低俗内容
成人
儿童性侵犯
反馈